行业主要上市公司:中国石油(601857)、中国石化(600028)、恒力石化(600346)、上海石化(600688)、泰山石油(000554)、东华能源(002211)、华锦股份(000059)等。
本文核心数据:企业营收、毛利率、成品油产量、业务比重
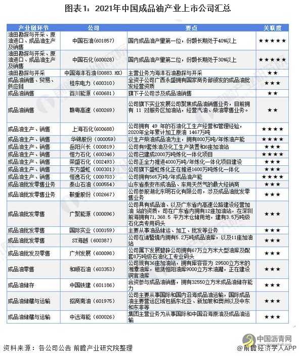
1、中国成品油产业上市公司汇总:布在产业链各个环节
成品油是我国能源结构的重要组成。目前,我国成品油产业的上市公司数量不多,但是分布在产业链的各个环节沥青网sinoasphalt.com。其中,涉及成品油生产的上市公司包括:中国石油、中国石化、恒力石化、荣盛石化等。


我国的成品油行业上市公司中,中国石油和中国石化占据了大部分市场,这两家的成品油业务布局以中国大陆为中心,逐步向全球开拓。企业上市公司的成品油产量相对较少。

2、中国成品油行业上市公司业务布局对比:中国石油和中国石化占据了大部分市场
我国的成品油行业上市公司中,中国石油和中国石化占据了大部分市场,这两家的成品油业务布局以中国大陆为中心,逐步向全球开拓。企业上市公司的成品油产量相对较少。
从整体业务布局的情况看,上海石化和华锦股份的成品油业务营收比重最高,超过公司营收的50%以上。

3、中国成品油行业上市公司成品油业务业绩对比:中国石油和中国石化占据绝对领先地位
从营收规模来看,中国石油和中国石化占据绝对领先地位,营收均在千亿级,其中中国石油和中国石化营收分别为7465.9亿元和6396亿元,成品油产量分别为1.07亿吨和1.42亿元。

注:恒力石化毛利率为炼化板块整体毛利率。
4、中国成品油行业上市公司自身业务规划对比
根据“十四五规划和2035年愿景目标纲要”,“十四五”期间,我国的能源结构将会面临重大转变,降低化石燃料比重,大力发展清洁能源,成品油行业将会受到一定程度的冲击。对行业企业而言,加快资源整合,建设炼化一体化项目,“重化轻油”等趋势已经较为明显。此外,成品油企业的其他上市公司也明确了其自身业务的发展布局:
