《燃烧法沥青含量测试仪》等8项部门计量检定规程业经审查通过,现予发布。部门计量检定规程由人民交通出版社股份有限公司出版,并在中华人民共和国交通运输部网站公布。
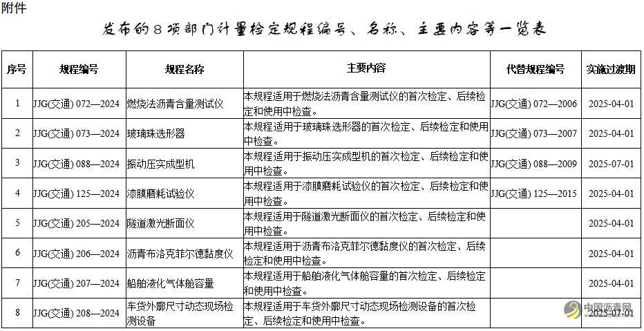
附件:发布的8项部门计量检定规程编号、名称、主要内容等一览表
交通运输部
2024年12月20日

添加剂对沥青混合料高温抗车辙性能影响
陕西发布公路路产保护地方标准,全国路产保护有了新范本
新进展!青岛高新区这5条道路翻新全部完成沥青摊铺
大涧沟路新建工程沥青面层完成铺筑
总投资119.2亿元!四川或再添一条出川高速
总里程超320公里!3条高速公路通车,1条高速公路通过交工验收
第六届粤港澳大湾区公路建设与养护产业展览会
预计到2025年底!河北高速公路将突破9000公里
“十四五”路网焕新!浙江加速高速公路提质增效
安徽省普通公路建设提前完成年度计划任务
总投资超百亿!甘肃两个高速公路项目开工建设
密织现代综合交通网,迈向新时代“九州通衢”!湖北交通“十四五”成绩单出炉
桥隧比82%!九绵高速主体完工,9月下旬通车!
广州这条高速将扩宽至双向十至十二车道!